头部
  • 咨询热线:
  • 18765851695
2000亿财政资金下发!这些设备是重点(附设备清单)
发布日期: 2023/3/22 10:31:05

3月16日,财政部发布《关于2022年中央和地方预算执行情况与2023年中央和地方预算草案的报告》(以下简称《预算报告》),公布了2023全年国家财政的预算安排情况。

根据《预算报告》显示,2023年,在医疗卫生服务方面,中央财政计划通过一般性转移支付安排财力补助资金1700亿元、使用2022年权责发生制结转资金300亿元,支持地方做好疫情防控,重点向县级财政倾斜。

这说明,在今年,国家将有2000亿财政资金向县级财政疫情防控倾斜,这无疑又给县级医疗市场带来了新的机遇。

那么,这2000亿的经费又将用于哪些支出呢?其实国家早就释放出了信号。

在今年的1月13日,财政部就发布了《关于进一步做好新冠疫情防控经费保障 切实加强防控经费管理的通知》,要求加大疫情防控经费的投入力度,重点用于包括提升医疗救治能力所需支出。其中还特别强调,省市级财政部门要充分考虑基层特别是农村地区疫情防控支出需要。(点击这里查看原文章)

之后的2月27日国务院联防联控机制召开的新闻发布会中,国家卫健委医疗应急司司长郭燕红指出:要强化医疗机构应急药品和物资的储备。推动医疗机构落实好应急医药物资储备的任务,结合疫情的形势,提前做好药品、物资、设备的储备。同时,也要加强基层医疗卫生机构的储备。(点击这里查看原文章)

次日,国家发改委联合中央文明办、生态环境部、住房城乡建设部、农业农村部、卫生健康委、市场监管总局、国家疾控局等八部委印发了《关于全面巩固疫情防控重大成果推动城乡医疗卫生和环境保护工作补短板强弱项的通知》。其中提到了两个重点:一是,支持县级医院能力建设,提高县域医疗卫生服务整体水平。二是,加强医疗物资资源统筹调配能力建设,切实解决好基层一线能力、药品、设备等方面的短板弱项。

3月5日第十四届全国人大一次会议开幕,政府工作报告的医疗卫生健康方面也提到,要推动优质医疗资源扩容下沉和区域均衡布局。

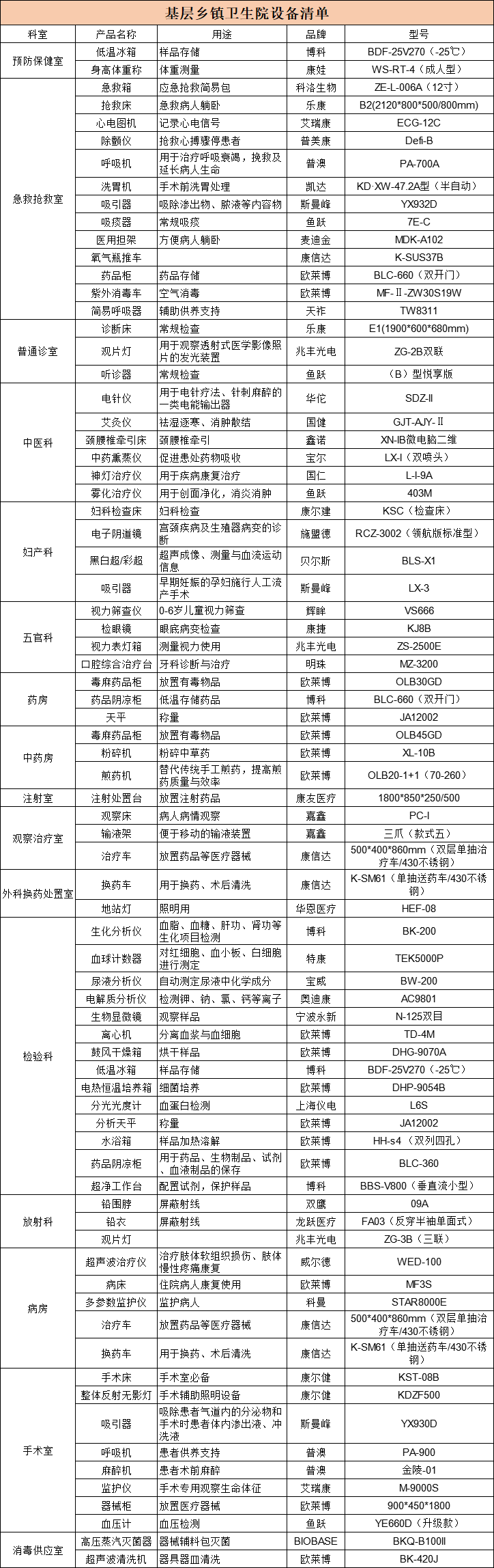
从国家下发的这些指令以及财政部公布的2023全年国家财政的预算安排情况中不难看出,在2023年,全国设备、物资的储备依然维持着迅猛势头,其中县级至基层医疗的相关采购仍是重中之重!县域医疗建设已按下加速键,下沉市场将继续升温。

医疗设备需求,请咨询山东博科欧莱博!

声明:本文章来源的稿件均为转载,仅用于分享,如涉及版权等问题,请尽快联系我们,我们第一时间更正,谢谢!